无锡识凌科技有限公司
OA
关于识凌
公司简介
企业文化
主营业务
荣誉资质
媒体中心
公司动态
行业热点
相关视频
硬件产品
移动智能终端
配件系列
耗材系列
解决方案
医疗物联网整体解决方案
智慧护理
病区管理
案例中心
联系我们
加入我们
合作加盟
售后服务
联系我们
媒体中心
公司动态
|
行业热点
|
相关视频
>
媒体中心
>
行业热点
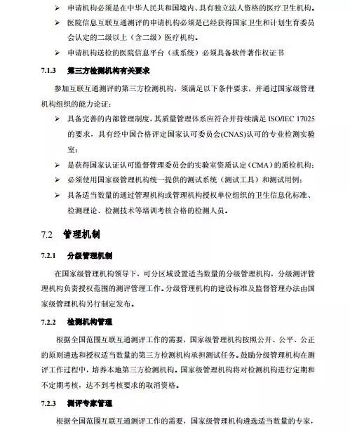
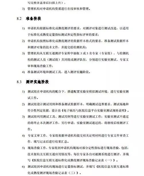
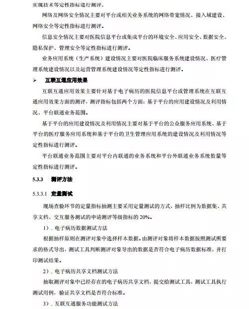
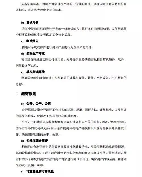
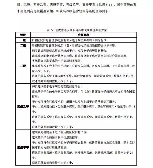
国家医疗健康信息医院信息互联互通标准化成熟度测评方案
2017/9/22 14:34:06
为指导各地规范开展
医院
信息互联互通标准化建设,推进国家医疗健康信息互联互通和共享协同,国家卫生计生委统计信息中心于8月31日正式印发了《国家医疗健康信息
医院
信息互联互通标准化成熟度测评方案(2017年版)》。
文章来源:国家卫生计生委统计信息中心
上一页:
RFID患儿管理系统的建设及应用探讨
下一页:
给患者一个“唯一身份”怎么就那么难?